Overview:
Proximal humerus fractures are breaks in the upper part of the arm bone near the shoulder. They are common in young people with high-energy injuries and older adults with low-energy falls.
What is the Proximal Humerus?
The proximal humerus is the upper section of the arm bone that connects to the shoulder joint.
Causes of Proximal Humerus Fractures:
- High-Energy Trauma: Car accidents, sports injuries, or falls from height (more common in young people).
- Low-Energy Falls: Simple falls, often due to osteoporosis (more common in older adults).
Symptoms:
- Pain: Severe pain at the shoulder.
- Swelling and Bruising: Visible swelling and discoloration around the shoulder.
- Limited Movement: Difficulty moving the arm.
Diagnosing Proximal Humerus Fractures:
- Physical Examination: Checking for pain, swelling, and deformity.
- Imaging:
- X-rays: Standard views to assess the fracture.
- CT Scans: Detailed images for complex fractures.
Types of Fractures:
- Neer Classification: Based on the number of fracture parts and their displacement.
- AO Classification: Detailed classification considering the fracture pattern.
Treatment Options:
- Non-Surgical Management:
- Suitable for minimally displaced and stable fractures.
- Pain Management: Medications to control pain.
- Immobilisation: Using a sling to support the arm.
- Rehabilitation: Gradual exercises to restore movement and strength.
- Surgical Management:
- Needed for displaced or unstable fractures.
- ORIF (Open Reduction and Internal Fixation): Aligning and fixing the bones with plates and screws.
- Intramedullary Nailing (IM):Inserting a rod into the bone to stabilize the fracture.
Arthroplasty: Joint replacement surgery for severe fractures
Post-Operative Rehabilitation:
- Initial Immobilization: Using a sling.
- Gradual Exercises: Starting with gentle movements and progressing to strengthening exercises.
- Full Recovery: Typically within 12 weeks.
Possible Complications:
- Non-Union: Bone fails to heal.
- Malunion: Bone heals incorrectly.
- Infection: Risk after surgery.
- Hardware Issues: Problems with surgical implants.
Lessons Learned:
- Accurate diagnosis and imaging are essential.
- Non-surgical treatment works for less severe fractures.
- Surgery is necessary for more complex fractures.
- Understanding the injury helps in choosing the right treatment.
- Post-operative rehabilitation and follow-up are vital for recovery and preventing complications.
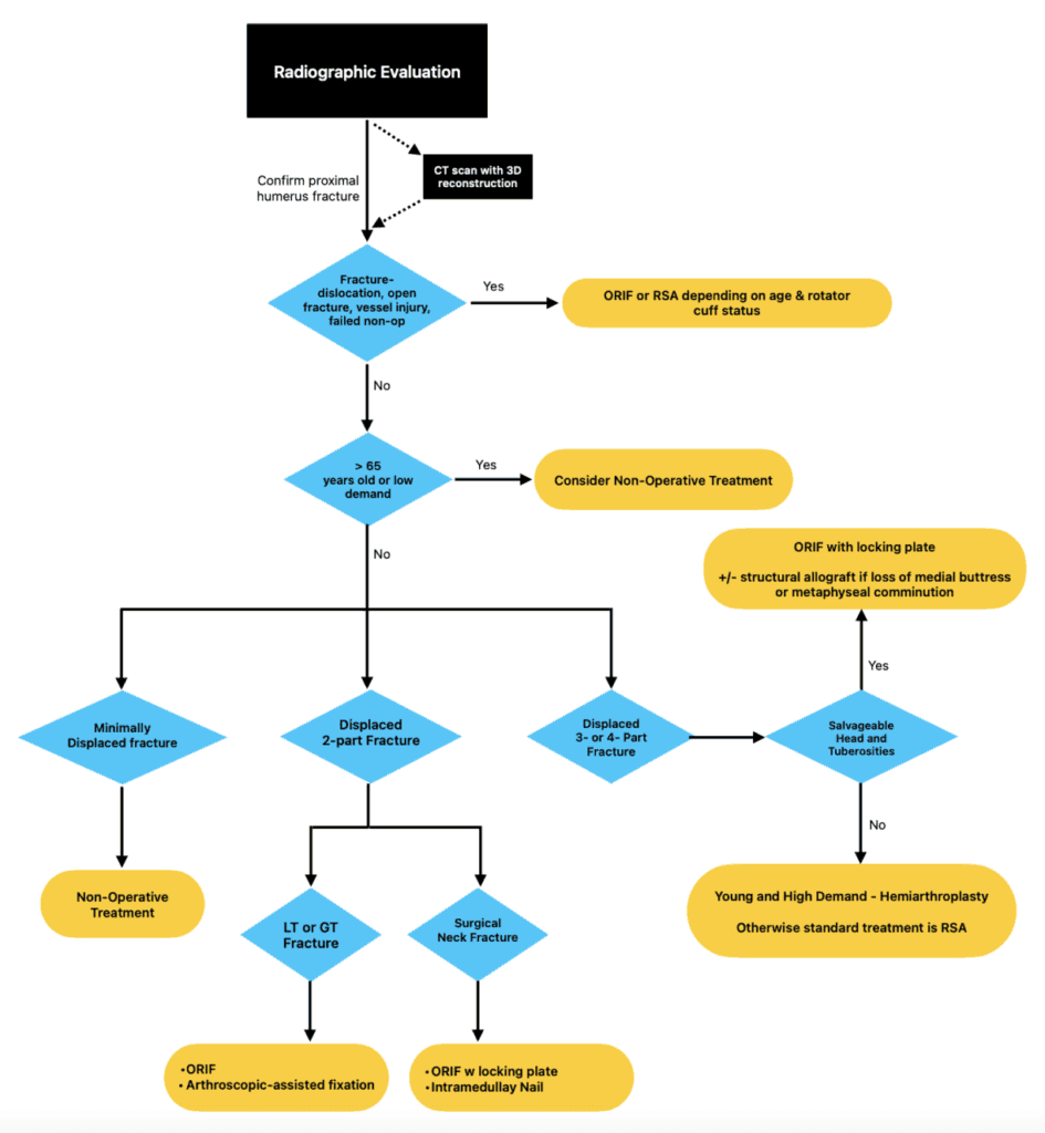
Proposed treatment algorithm for management of proximal humerus fracture. GT = greater tuberosity, LT = lesser tuberosity, ORIF = open reduction and internal fixation, CT: computed tomography; RSA = reverse shoulder arthroplasty.










